欢迎来到西北政法大学刑事法学院网站!
<<返回学校首页
导航切换
首页
学院概况
学院介绍
现任领导
机构设置
师资队伍
公告通知
新闻动态
教学工作
教学活动
学科建设
科研动态
学术交流
党群建设
组织设置
党团活动
学生工作
学生活动
招生就业
思政教育
公告通知
PROGRAM NAME
学院概况
公告通知
新闻动态
教学工作
学科建设
党群建设
学生工作
学术科研
专题网站
热点新闻
2021-05-28
刑法学硕士生导师介绍
2019-09-22
学院现任领导
2019-09-22
西北政法大学 - 刑事法学院简介
2021-05-28
刑事诉讼法学硕士生导师介绍
首页
公告通知
正文
点击显示栏目
学院概况
公告通知
新闻动态
教学工作
学科建设
党群建设
学生工作
学术科研
专题网站
公告通知
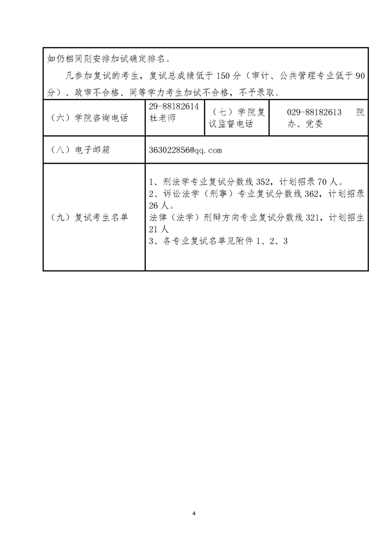
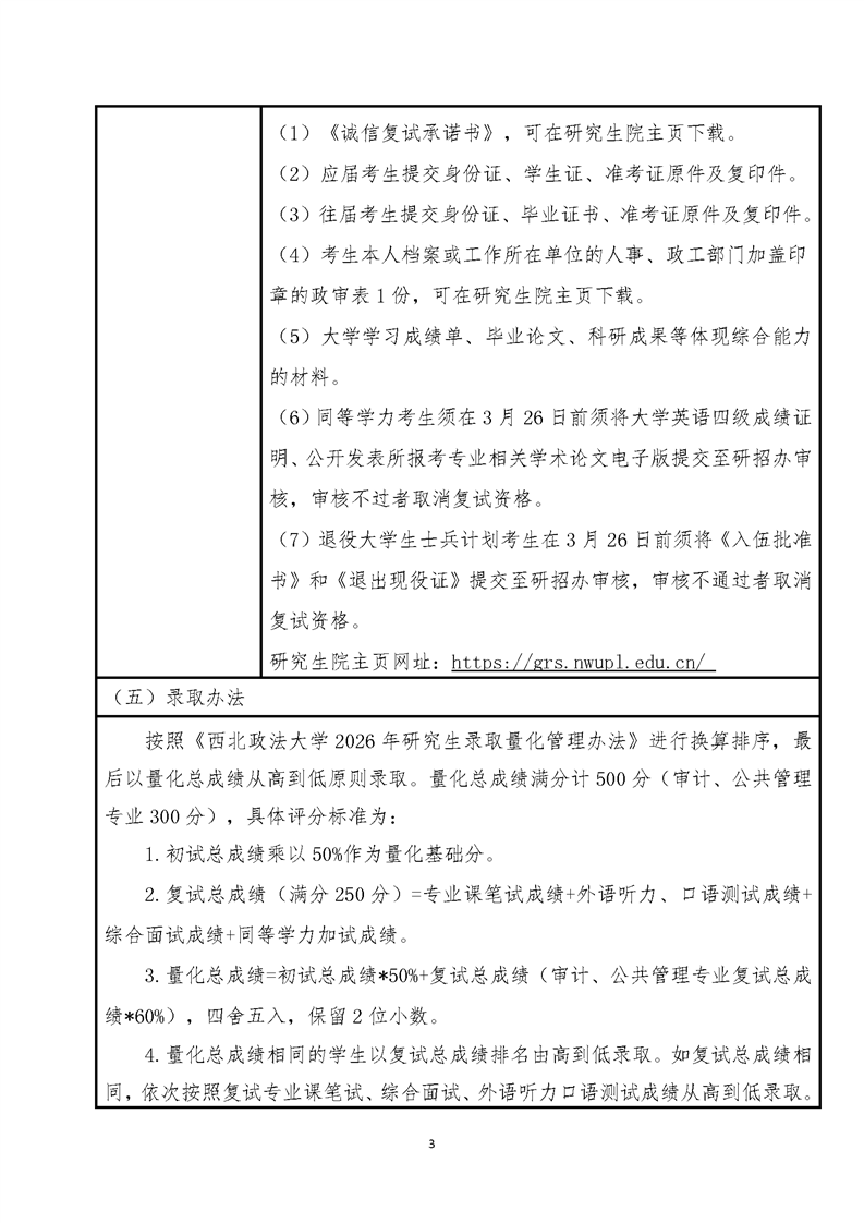
刑事法学院一志愿考生复试录取方案
来源:刑事法学院
发布者:刑事法学院01
浏览量:
法律(法学) 一志愿复试名单.xlsx
诉讼法学(刑事)一志愿复试名单.xlsx
刑法学一志愿复试名单.xlsx
上一篇:只有一篇
下一篇:只有一篇